卫生纸的品质,你留意过吗?在所有日用品中,卫生纸几乎每天都要和身体亲密接触,质量差的卫生纸不但细菌超标,长期使用含有过量荧光漂白剂的卫生纸还可能致癌。最近,国家质检总局公布了50种不合格的卫生纸产品,其中包括4个批次的浙江企业生产的卫生纸。

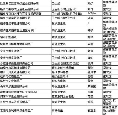
2010年卫生纸产品质量国家监督专项抽查不合格产品及其企业名单
浙产卫生纸,也有不合格
最近,国家质检总局抽查了北京等28个省、自治区、直辖市428家企业生产的588种卫生纸产品。结果有47家企业的50种产品不符合标准要求。其中大部分是细菌菌落总数超标或者是柔软度不够。
这次被公布的4个批次浙江产不合格卫生纸是:
德清县红丰纸业有限公司的皱纹卫生纸,规格500g/包。生产日期2010年6月1日。不合格项目细菌菌落总数超标。
德清县武康镇昌达卫生用品厂的蝶缘卫生纸,规格200张/包。生产日期2010年4月10日。不合格项目横向吸液高度和柔软度。
富阳长虹造纸厂的虹珠卫生纸,规格480g/包,生产日期是2010年6月2日。不合格项目是细菌菌落总数和柔软度。
萧山城厢湘湖纸制品厂的好德卫生纸,规格350g/包,生产日期是2010年5月13日,不合格项目是细菌菌落总数和柔软度。
挑卫生纸,专家说有8项指标
那么作为消费者该怎么挑选卫生纸呢?我们请教了浙江省质量技术监督检测研究院的专家。作为专业机构,他们检测卫生纸质量的时候,一般会检测下面几个指标:外观、定量、白度、横向吸液高度、横向抗张指数、纵横平均柔软度、洞眼、尘埃度、微生物等指标。我们也可以跟他们学几招——
外观:一看外包装,挑选卫生纸时应首先检查外包装。产品的包装封口应整齐牢固,无破损现象;包装上应印有生产厂名、生产日期、产品等级(优等品、一等品、合格品)、采用标准号、执行的卫生标准号(GB20810—2006)等信息。二看纸的外观,纸面应洁净,不应有明显的死褶、残缺、破损、硬质块、生草筋、浆团等纸病和杂质,纸张使用时不应有严重掉毛、掉粉现象,纸张中不应有残留的印刷油墨。
定量:就是指分量或者张数够不够,根据相关规定,一般是净含量50克至100克的商品,其负偏差不得超过4.5克;200克至300克的商品,不得超过9克。
白度:卫生纸并不是越白越好,有可能是添加了过量的荧光漂白剂。荧光剂是造成妇女皮炎的主要原因,长期使用还可能致癌。怎么辨别是否荧光漂白剂过量呢?首先用肉眼看应该是自然的象牙白,或者把卫生纸置于紫外光(如验钞机)的照射下,如果出现蓝色荧光,就证明含有荧光剂。而亮白度过低虽不会影响卫生纸的使用,但说明使用的原材料较差,同样尽量不要选用这类产品。
吸水性:可以将水滴在上面看吸收速度如何,速度越快吸水性越好。
横向抗张指数:就是纸的韧性如何,使用时是否容易碎裂。纯木浆纸由于纤维长,故拉力大,韧性好,不易断。
柔软度:这是卫生纸产品的一个重要指标,好的卫生纸应给人柔软舒适的感觉。影响卫生纸柔软度的主要原因卫生纸的纤维原料、起皱工艺。一般来说棉浆优于木浆,木浆优于麦草浆,柔软度超标的卫生纸使用起来手感粗糙。
洞眼:洞眼指标是对皱纹卫生纸上洞眼数量的限定要求,洞眼会对纸张使用带来影响,过多洞眼的皱纹卫生纸不仅外观较差,在使用中还容易破损,影响擦拭效果。
尘埃度:通俗点说就是纸上粉尘多不多。如果原料是原木纸浆,尘埃度是没有问题的。但若用回收来的纸张作为原料,且工艺处理不恰当,尘埃度就很难达标。
总而言之,好的卫生纸一般是自然的乳白色或象牙色,纹理均匀细腻、纸面干净、没有洞眼,无明显的死褶、尘埃、生草筋等,而低档卫生纸看起来是暗灰色和有杂质的。用手一摸,卫生纸是会掉粉、掉色甚至掉毛。
(责任编辑:宋雪)