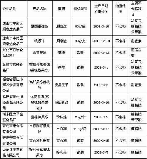
近日,国家质检总局公布了今年第1批产品质量国家监督抽查结果,经对北京、天津、河北、上海等9个省、直辖市55家企业生产的80种果冻进行了监督抽查,13种产品不合格。
抽查中,8种产品检出糖精钠,7种产品甜蜜素含量超过标准规定的要求,3种产品检出苯甲酸。国家强制性标准GB2760-2007《食品添加剂使用卫生标准》规定,糖精钠、苯甲酸在果冻中不允许使用,甜蜜素在果冻中的使用上限为0.65g/kg。此次抽查发现,唐山市丰南区顺意达食品厂生产的一个批次“顺意达”酸酸果冻条、义乌市鑫娃食品厂生产的一个批次“新娃”蜜桔果味果冻(果味型果冻),甜蜜素、糖精钠、苯甲酸含量均不符合规定。
还有1种产品菌落总数实测值为1100000cfu/g,是标准规定值的11000倍。根据强制性国家标准GB19299-2003《果冻卫生标准》规定,果冻产品的菌落总数为≤100cfu/g。








(实习编辑:林艳金)